KFC32 eLeReS i KDS K7X
Poniżej relacja z modernizacji aparatury KDS K7X oraz z instalacji odbiornika eleres w Quadro KFC32 Żufik.
-----------------------------------------------------------------------------------------------------------
update: 2013-01-13 17:11
Od dłuższego czasu przygotowywałem się do przekroczenia w FPV granicy 160m (ograniczenia posiadanej aparatury RC i rozsądek), postanowiłem wkońcu zmodyfikować posiadany link RC tj. aparaturę KDS K7X.
Obecnie do wyboru mamy przeróżne warianty i w zależności od pomysłowości, przeznaczenia, zasobności portfela, itp. możemy zbudować link RC pozwalający przekraczać dziesiąt km, pozostawiając rozsądek ;) i przepisy .... daleko z tyłu. Między innymi dla tego są popularne między modelarzami FPV, aparatury z wymiennymi modułami radiowymi w których zamiast fabrycznych modułów RC TX instalujemy "gotowce" w postaci dopalaczy z firm Frsky, Flsky, Corona, Turnigy itp.. Moduły zwiększają nie tylko skuteczny zasięg naszej aparatury rc, ale często zapewniają nam wiele pożytecznych dodatkowych funkcji (m.in praca na innej częstotliwości, telemetria, odczytywanie RSSI itp.).
Dostępne są też projekty niestandardowe, które zostały opracowane przez pomysłowych modelarzy. "Niewiele" ;) różnią się od "fabrycznych" modułów z dopalaczami, a często posiadają większe możliwości techniczne, elastyczność konfiguracji oraz co najważniejsze niską cenę.
Wymagają jednak przynajmniej podstawowego zaplecza elektroniczno-modelarskiego - własnoręczne lutowanie podzespołów elektronicznych, programowanie ucpu itp.
Po kilku wieczorach spędzonych w internecie, za namową kolegi Pit202 :) ("aaa dziękować, dziękować") wybór padł na podstawową wersję Polskiego projektu kolegi Mifau eLeReS.
Ze względu na to iż posiadam całkiem nieźle działającą aparaturę KDS K7X i nie zamierzam jej w najbliższym czasie wymieniać. Postanowiłem założyć ten wątek i pokazać wam, jak zmodyfikować powyższą aparaturę i dostosować ją do współpracy z dodatkowym modułem radiowym pomimo iż producent nie przewidział takiej możliwości. Mamy więc aparaturę za "czapkę gruszek" i pomysł - realizację, jak zrobić z niej całkiem przydany sprzęt.
UWAGA: zanim cokolwiek wykonasz przeczyatj tekst do końca, modyfikacje wykonujemy przy wyłączonym zasilaniu apratury, modułów radiowych nie włączamy bez podpiętych anten !
- SPIS TREŚCI:
- Wstęp
1. Opis aparatury KDS K7X.
2. Opis eLeReS.
3. Co kupić/zrobić?
4. Montaż modułu TX eLeReS w aparaturze KDS K7X
5. Montaż modułu RX eLeReS w Quadro z FC KFC32
6. Konfigurujemy FC KFC32
7. Bindujemy nadajnik-odbiornik.
8. RSSI z eleresa w OSD Remzibi
9. Lecimy ? testy :)
...
1. Opis aparatury KDS K7X.
Zanim wybierzemy się do sklepu przyglądnijmy się temu co już posiadamy. Często posiadany sprzęt pomimo wieku działa całkiem dobrze, a po małym tuningu będzie służył nam kolejny może nie jeden sezon. Aparatura KDS K7X, nie najnowasza, sprawna, żaden High-END :).
Jej niewątpliwą zaletą jest tryb pracy PPM. Niestety aby korzystać z powyższego trybu musimy podczas uruchamiania aparatury trzymać naciśniete klawisze "INC" oraz "DEC". Na wyświetlaczu pojawi się napis informujący o trybie pracy w PPM oraz napięcie pakietu: "PP11.1V". W powyższym trybie pracy:
+ wbudowany nadajnik RC automatycznie się wyłącza
+ na wyjscie mini jack podawany jest sygnał PPM
- nie możemy używac timera
Aparatura przeznaczona była do helikopterów firmy KDS K7X cechuje się wysoką odpornością na zakłócenia ,szybką reakcją i dokładnością. Nadajnik K7X pracuje w paśmie 2,4 GHz; dysponuje 6 kanałami.
Tryb HELI:
-HP1: Zwykły śmigłowiec z jednym serwem
-HP2: Śmigłowiec z tarczą z dwoma serwami
-HP3: Śmigłowiec z tarczą z tarczą CCPM 120 z trzema serwami
Tryb AERO:
AP: Samolot standardowy
VP: Samolot z usterzeniem V
DP: Samolot ze skrzydłem delta
Podstawowe funkcje:
-Rewersy
-Sub trymer
-Dual rate
-Punkt końcowy EPA
-Blokada gazu
-Ustawienie czułości żyroskopu
-Ustawienie krzywej gazu
-Ustawienie krzywej skoku
-Ustawienie mix tarczy
-Sterowanie podwoziem i klapami z dodatkowych przełączników w trybie AERO
-Ustawieni mix ogona V
-Tryb skrzydła delta
W zestawie:
-Nadajnik
-Odbiornik
Fot. KDS
2. Opis eLeReS.
Strona projektu/opis i dokumentacja modułu eLeReS w języku polskim znajduje się m.in.:
Forum: www.rc-fpv.pl
Wiki: www.eleres.net
Jak wspomniałem wybrałem popularny wśród zaawansowanych modelarzy FPV moduł linku radiowego eLeReS. Zaprojektowany przez Mifau, przetestowany przez najlepszych :).
Płytki nadajnika i odbiornika są identyczne. Jedyna róznica do oprogramowanie/konfiguracja modułu nadającego i odpbierającego :). Na poniższych zdjeciach przedstawiono tą samą płytkę eleresa, przód i tył. Z jednej strony znajduje uCPU sterujący modułem radiowym, a na rewersie widoczny jest moduł radiowy.
Fot. Artu, Mifau
Odbiornik – Nadajnik RC- parametry techniczne:
• Częstotliwość: 433MHz,
• max 16 kanałów,
• atmega 328p,
• moduły radiowe rf22b,
• hopping po 20 kanałach,
• wyjście: ppmsum, sbus,
• przy ppmsum 4 kanały binarne
• funkcja lokalizatora w razie zgubienia modelu,
• możliwość zastosowania telemetrii,
• moc 100mW (są już projekty eLeReS MAX 1W ),
• failsafe
Opis znaczenia diód LED na płytkach:
Na TX
- w wersji dla FC KFC brak diód LED, moduł radiowy RFM22B steruje FC KFC32, informacje o statusie odbiornika uzyskujemy z konsoli KFC32!
Na RX
- nie świeci żadna - nie ma prądu, albo coś się zepsuło, albo właśnie aktualizujemy oprogramowanie
- świeci zielona, czerwona zgaszona - wszystko OK odbiornik prawidłowo odbiera sygnał.
- na chwile gaśnie zielona i zapala się czerwona - odbiornik gubi ramki - słaby sygnał lub zakłócenia odbioru.
- mrugają obie razem - odbiornik jest w trybie FailSafe czyli brak sygnału z nadajnika.
- szybko mruga czerwona, zielona zgaszona - Załączył się tryb lokalizatora, czyli odbiornik nadaje sygnał SOS.
- świecą obie na raz - tryb serwisowy
Poniżej przykładowy ekran konfiguracji modułu nadajnika z apomoca aplikacji 1.15. Pełny opis na stronie producenta :) (polecam bo jest co czytać).
Rys. eleres.net
3. Co kupić/zrobić?
Co potrzebujemy:
-
- moduł nadajnik/odbiornik eleres zrobiony samodzielnie lub kupiony gotowy, fot. poniżej. Z lewej moduł do nadajnika, z prawej moduł odbiornika dedykowany do KFC32, dla tego nie posiada na płytce elementów uCPU.
Link do strony producenta: http://cyberdrones.com/shop
- dwie anteny na 435MHz Antena DualBand B72,(typowa do radiotelefonów pracujących w paśmie 2m lub 70cm),
-
* złącze SMA (męskie)
* długość: 37cm
* Zysk: 2.15dBi dla 435MHz
* Moc: mniejsza niż 10W
* Optymalny zakres pracy TX: 145-155MHz i 430-440MHz
* Zakres pracy RX: 140-160, 300-330, 420-470 i 900 MHz
* Waga: 42g
- 2szt. przełączniki na obudowę, PRZEŁĄCZNIK 3PIN/2POZ (ON)-(ON), PRZEŁĄCZNIK 2PIN/2POZ (ON)-(ON)
- goldpiny, przewody taśma, itp..
4. Montaż modułu TX eLeReS w aparaturze KDS K7X
Producent aparatury KDS K7X wyposażył ją w wyjście mini jack na którym, po przełączeniu jej w tryb PPM, wystawiany jest sygnał PPM. Aby aktywować tryb PPM wystarczy podczas włączanai apratury przytrzymać klawisze "INC" oraz "DEC". W tym trybie pracy, moduł radiowy aparatury jest automatycznie wyłączany.
K7X nie posiada gniazda/interfejsu pod wymienne moduły radiowe, w związku z tym aby dokonać modyfikacji musimy rozebrać aparaturę. W tym celu wyjmujemy pakiet zasilający oraz wykręcamy cztery śruby z podspodu aparatury.
Rozkładamy na boki część górną (z manetkami i logiką) oraz część dolną (zawiera moduł radia oraz pojemnik na pakiet). Obydwie części łączą dwa przewody: zasilający oraz przewód sterujący modułem radiowym. Wypinamy obydwa przewody z gniazd w module z manetkami.
Część dolną z modułem radiowym odkładamy, nie będzie potrzebna w trakcie modernizacji. Na poniższym zdjęciu widać moduł radiowy oraz gniazdo zasilania. Moduł radiowy został już wcześniej zmodyfikowany poprzez dodanie złącza antenowego RP-SMA. Złącze zostało wymontowane z uszkodzonego routera z modułem wi-fi 2,4GHz.
W części górnej lokalizujemy w okolicy gniazda jack interesujące nas punkty na płytce: VCC - 5V, Masa - GND, PPM. Na poniższym zdjeciu zaznaczyłem ich lokalizację. Po wprowadzeniu aparatury w tryb pracy PPM, na zaznaczonym na zdjęciu punkcie PPM pojawia się sygnał :) PPM. Napięcie 5V oraz masa są stale dostępne w zaznaczonych punktach, tak więc doprowadzimy sygnał z tych punktów do modułu eleres poprzez przełącznik umożliwiający wyłączenie modułu eleres gdy będziemy używać wbudowanego modułu radiowego 2,4GHz.
Poniżej zdjęcie przodu i tyłu modułu TX eleres - czyli nadajnika. Ta wersja posiada procesor kontrolujący nadajnik, instalujemy moduł wewnątrz aparatury. Do działania moduł TX, potrzebuje zasilanie: VCC 5V, GND oraz sygnał sterujący PPM.
Za profesjonalne złożenie modułu TX odpowiada kolega Pit202 :).
Fot. Autor
Wewnątrz aparatury jest wystarczająco dużo miejsca aby zmieścić moduł TX eleresa oraz przełączniki. Na poniższych zdjęciach widać lokalizacje które wybrałem dla przełącznika aktywującego eleresa oraz miejsce instalacji modułu TX.
Uwaga: przed wierceniem otworów odsuwamy przewody aby ich nie uszkodzić wiertłem, dobrze jest też wiercić najpierw małym wiertłem np. 2 lub 3mm otwory pilotujące a następnie rozwiercać wiertłem 5mm po rozmiar przełącznika.
Poniżej zdjęcia obrazujące instalację.
5. Montaż modułu RX eLeReS w Quadro z FC KFC32
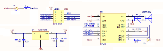
Flight Controler KFC32 posiada zaimplementowaną obsługę modułu radiowego RFM22B. Moduł odbiornika eleres TX nie potrzebuje więc części elektroniki sterującej. FC KFC32 steruje poprzez złącze SPI modułem radiowym.
Schemat połączenia FC KFC32 z modułem radiowym eleresa.
Rys. Marbalon.
Moduł odbiornika eleres RX widoczny na poniższym zdjeciu, jest przystosowany do współpracy z KFC32 posiada wyprowadzone piny sterujące (SPI) procesora radiowego na wtyczce pod goldpin. Wtyczka pasuje do złacza na płytce KFC32.
Fot. Autor
Duża wersja płytki FC KFC32 v2, posiada złącze SPI za pomocą którego FC komunikuje się z modułem radiowmy RFM22B i steruje jego pracą.
Fot. Marbalon
Z braku przelotki kątowej do anteny, moduł odbiornika radiowego RX wylądował na tylnej ściance osłony GoPro. Przewody sygnałowe z modułu wpięte w płytkę KFC32 v2 w złącze SPI. Na poniższych zdjeciach widać jak prezentuje się Quadrocopter Żufik z nową antenką.
6. Konfigurujemy FC KFC32.
Dokumentacja KFC32: www.rc-fpv.pl
Twórca FC KFC32 zaimplementował w kontrolerze bezpośrednią obsługę modułu radiowego eleresa. Dzięki tej funkcjonalności:
- łączymy FC KFC32 z modułem RFM22B poprzez złącze SPI
- oszczędzamy na podzespołach do budowy modułu odbiorczego
- odbiornik w wersji FC mini może być umieszczony niemalże bezpośrednio na płycie
- mniejsza waga modułu odbiorczego
- łatwość konfiguracji parametrów
- dostęp do odczytu cyfrowego RSSI, którego wartości sa przesyłane przez FC do OSD
- itd. :)
Aby posiadać pełną funkcjonalność związaną z eLeReS, polecam pobranie aktualnej wersji firmware do KFC32 ze strony Marbalona:
v43. kfc32-xxl.hex
W powyższym firmware mamy dostępną opcję wysyłania informacji o poziomie RSSI odbieranego sygnału do OSD Remzibiego :). Tym samym na ekranie będziemy mieli zawsze aktualną informacje o poziomie sygnału RC.
Podpinmy kontroler FC KFC32 za pomocą przewodu USB do komputera, uruchamiamy np. program PUTTY i łaczymy się z kontrolerem. W konsoli kontrolera, wydajemy pomecenia:
feature eleres
save
Po ponownym uruchomieniu, kontroler w opcjach feature będzie posiadał już aktywne wsparcie do sterowania eleresem poprzez złącze SPI. Wyłączamy zasilanie.
Przed bindowaniem - parowaniem nadajnika i odbiornika niezbędny jest restart modułu radiowego TX oraz FC.
7. Bindujemy nadajnik-odbiornik.
W celu sparowania "zbindowania" nadajnika i odbiornika, musimy połączyć się z konsolą KFC32 poprzez program Putty. Podpinamy KFC32 kabelkiem USB do komputera, uruchamiamy PUTTY. W konsoli KFC32 wydajemy polecenie:
bind
- następnie uruchamiamy aparaturę w trybie PPM (nie włączamy jeszcze przełącznikiem modułu TX),
- zwieramy zworkę w nadajniku eleres TX od bindowania (chyba że zrobiliśmy to na microswitch)
- włączamy przełącznikiem moduł TX w aparaturze i w ciągu 2sek wyjmujemy zworkę bindowania.
Na ekranie Putty pojawi się komunikat "Bind OK!".
Powyższy proces konfiguracji przedstawiłem na poniższym obrazku, na czerwono zaznaczyłem polecenia które wydajemy w shellu KFC32, na zielono interesujące nas odpowiedzi.
Proste, nie ? :)
8. RSSI z eleresa w OSD Remzibi.
Wiemy już ,że FC KFC32 potrafi kontrolować moduł radiowy RMF22B i utrzymywać komunikację z RX eLeReSa. W długodystansowych lotach przydaje się informacja o poziomie sygnału RC jaki odbiera model znajdujący się gdzieś wysoko w chmurach. Kontroler KFC32 odczytuje z modułu radiowego informacje o poziomie sygnału, tzw. RSSI. Skoro kontroler posiada taką informację może się nią podzielić z pilotem :) ? Tak od wersji firmware v43 XXL taka opcja jest dostępna.
Do tego celu służy nam jedna z nastaw SET dostępna w konsoli KFC32.
Podłączamy kontroler KFC32 poprzez USB do komputera, łaczymy się programem PUTTY z konsolą. wydajemy komendę:
set
na ekranie putty wyświetlą nam się wszystkie nastawy jakie mamy w kontrolerze. Szukamy na liście opcji remzibiOSD_rssi_pos=197. Cyfra przy tej zmiennej oznacza pozycję na ekranie (kolumnę) w której będzie wyświetlana wartość RSSI.
Tak więc FC KFC32 potrafi poprzez jedno złącze UART wysłać do OSD Remzibiego:
- dane o pozycji z GPS
- wysokość odczytaną z BARO
- poziom sygnału RC RSSI
- itp..
Na poniższym zdjęciu przykład wyświtlanej przez OSD informacji o linku RC w postaci % poziomu sygnału. Zileoną ramką zaznaczono poziom sygnału odczytany z radioodbiornika i przekazany do OSD przez KFC32.
9. Lecimy ? testy ... :)
Już niebawem....














